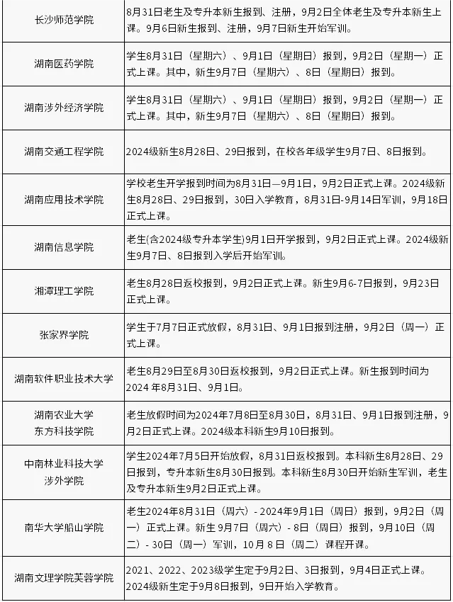
2024年秋季湖南高校秋季开学时间新鲜出炉,秋季开学大家知道有什么要注意吗?下面给大家分享一些关于2024年秋季湖南高校秋季开学时间大全,希望能够对大家的需要带来力所能及的有效帮助。



1、要遵守交通法规,基本常识有:行人靠右行,到市区不闯红灯,不跨越护栏,横穿马路时要做到“一停二靠三通过”。
2、十二周岁以下的学生不准骑自行车,放学后不在马路上玩耍逗留。
3、严禁乘坐超员车辆、非法营运车辆和农用车辆。乘车时不向窗外招手探头,乘车须抓紧扶手,车停稳后再下车,下车后不要从车前车后横过马路。
4、注意上学和放学安全,在上学和放学时要抓紧时间,不要在路上玩耍;更不要在马路上乱穿,不要在马路中间行走,要走马路两旁,还要注意来往车辆。
同学要遵守《中小学生守则》,从小养成良好的生活行为习惯,具体而言:
1、禁止携带管制刀具、危险玩具和能伤害他人的一切工具进入校园,水果刀也不准带进校园。
2、禁止携带火种进入校园。如打火机,鞭炮等。
3、禁止攀爬校墙和树木以及危险物。
4、课间文明休息,不做危险性的游戏,与同学和睦相处,不能因小事,引发矛盾。
文具用品均有最佳使用期限,对无生产日期、生产厂家和生产地址不清楚的产品要慎买慎用。“三无”产品容易出现有毒有害物质含量超标情况,学生长期接触这类产品,可能会对健康产生不良影响。
家长和孩子可以一起总结假期生活。不妨建议与孩子一起,“倒电影”式地回放一遍,对照假期计划,看哪些已经完成,哪些尚未完成。可以利用假期最后的时间,一起分享下假期中的收获和遗憾,例如读书、旅行、家务技能、人际交往等各方面,及时总结经验或分析原因。
检查作业完成情况,查漏补缺。家长提醒孩子或与孩子一起检查回顾作业的完成情况。很多孩子经常将作业拖延至正式开学前一晚,挑灯夜战,通常在身心俱疲的状态下,草草应付。因此,建议家长和孩子一起合理规划和安排开学前期的这段时间,及时查漏补缺,高质量完成作业。
