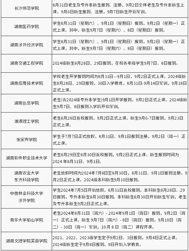
2024年湖南省高校秋季开学时间表新鲜出炉,新学期开学要做的准备工作有很多,下面给大家分享一些关于2024年湖南省高校秋季开学时间表(发布),希望能够对大家的需要带来力所能及的有效帮助。



在外面玩的时候,要注意街上的车辆。即将启动的车辆,或者是行使而来的车辆,一定要注意交通方面的安全,最好在没有车辆行使的地方。
在外面碰到小动物,不要去伤害它们,或者是追逐它们。
不要在过于黑暗的地方玩耍。
要在光线强一些的地方。也不要扔石头,或者互相扔。
冬季在外面要注意保暖,以免跑的出汗,被寒风吹感冒。
跑的不过过快,注意转弯的时候不要撞伤其他小朋友,或者行人。
1.虽然开学了,疫情的警惕性仍然不能放松,嘱咐孩子们注意个人卫生,尤其是平时爱把自已弄成花脸的男生。勤洗手,戴口罩,家长督促孩子常换口罩,戴一天会很难受。
2 .家长接送孩子,尽量用自己的交通工具,不做公交车,每个小学生做到自己安全,班级的安全系数就高了。
3 .有的孩子在开学前几天就收心开始学习了,没有收心的小伙伴赶紧行动起来吧,作息时间调整好,学习状态找回来,学习计划做起来,下午拿到新书预习起来。
4 .课前预习,事半功倍。整理一下三门主科的预习方法:
语文:老师上课前,先会背写生字词,了解作者和文章的写作背景,给文章标段落,再进行分段,概括段落意思,想想作者写这文章想表达的中心思想是什么,课文的课后习题试着做解答,课文里的好句子有哪些。
数学:每节课老师上课前,先看看课本,试着写课后习题;早晨经常背背数学概念。
英语:把课文先读熟,生单词背写过。
我们要制定的计划,是孩子的学习计划。
家长要认清自己的角色,千万不能越俎代庖,要在尊重孩子意愿的前提下帮助孩子制定。
充分了解孩子的学习情况,明确孩子的学科优劣势、时间分配等。
找出孩子的长处和短处、兴趣爱好等来制定学习计划。
