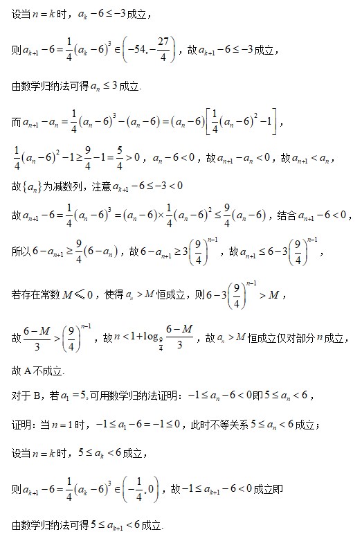
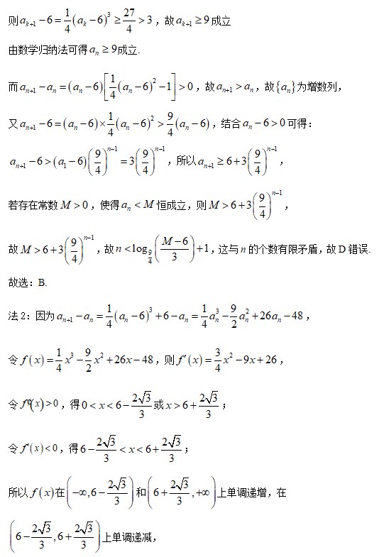
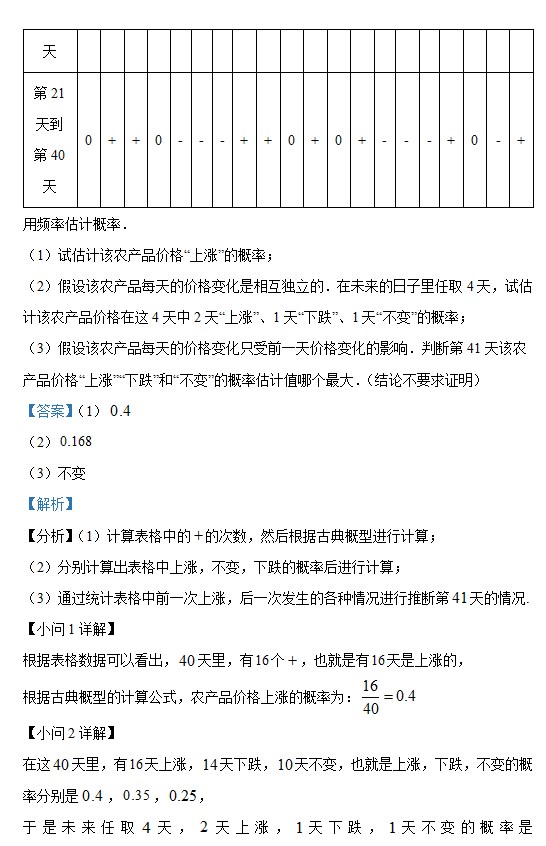
2026年北京卷数学高考试题+答案(详解)
小编整理了2026年北京卷数学高考试题+答案,数学是人类对事物的抽象结构与模式进行严格描述的一种通用手段,可以应用于现实世界的任何问题。下面是小编为大家整理的2026年北京卷数学高考试题+答案,希望能帮助到大家!
2026年北京卷数学高考试题+答案



































高中数学必考知识点
1、等差数列{an}的任意连续m项的和构成的数列Sm、S2m—Sm、S3m—S2m、S4m—S3m、……仍为等差数列。
2、等差数列{an}中,若m+n=p+q,则
3、等比数列{an}中,若m+n=p+q,则
4、等比数列{an}的任意连续m项的和构成的数列Sm、S2m—Sm、S3m—S2m、S4m—S3m、……仍为等比数列。
5、两个等差数列{an}与{bn}的和差的数列{an+bn}、{an—bn}仍为等差数列。
6、两个等比数列{an}与{bn}的积、商、倒数组成的数列仍为等比数列。
7、等差数列{an}的任意等距离的项构成的数列仍为等差数列。
